重庆夜品茶网论坛_夜来香论坛官网_成都春风阁论坛官网

今天是:
0757-85330985
厦工装载机、杭州叉车、智能AGV无人叉车等工业车辆
新闻资讯 News当前位置:首页 > 新闻资讯 > 公司新闻

叉车多路阀是什么样的?

作者:管理员 来源:本站 发表时间:2015-7-14 10:54:10 查看:

多路阀的作用是通过多路阀的操纵可以改变液压油的流动方向,从而可以操控叉车的工作装置,即:门架的起升和前倾或后倾。并限制液压系统的压力,防止叉车超载。保护液压系统的安全。

多路阀的主要组成零部件主要由进油阀体、换向阀体、回油阀体、滑阀、安全阀(过载阀)、单向阀、弹簧座、定位柱、弹簧、端盖、O形密封圈、矩形密封圈、螺钉、螺栓、螺堵、组合密封垫等零部件组成。

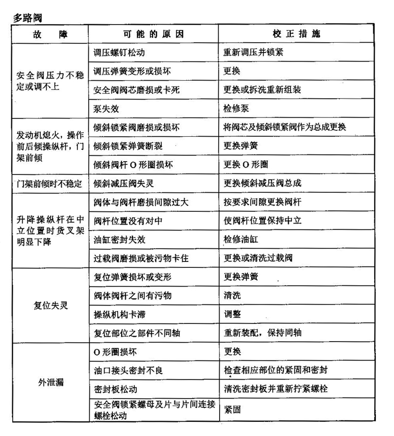
多路阀常见故障


杭州叉车常用多路阀


 这种多路换向阀是引进、消化、吸收国外先进技术而研制的一种国内较先进的液压元件,主要适用于叉车及其他起重运输机械、行走机械、农业机械等液压系统,实现多个执行机构的集中控制,该阀具有体积小、集约化程度高、安装维修方便等特点。

●  采用分片结构,1-10阀芯片可任意组合,显著提高功率密度;

●  并联、串并联系统可组合在一个多路阀内;

●  滑阀机能有A、O、O2、Y型等供选择和组合;

●  带恒定分流,供转向系统选用;

●  阀芯内部装有前倾制动阀,防止因误操作而引起的货物倾翻的危险,以提高作业安全度;

●  由于阀芯和阀体间的间隙极小,因此内泄露很小;

●  阀芯有多种定位和复位机构;

●  操作方式:机械、液控;

●  各阀芯片均设有单向阀,以防油液倒流,克服执行机构"点头"现象;

●  内置插装式二次溢流阀、补油阀供用户选择,无论辅助阀是否安装,整个阀的高度保持不变;

●  流量和压力较宽的精细控制范围,具有优良的微调特性,实现对执行机构的平稳而方便的速度控制;

●  同类同规格产品具有最小的外形尺寸。

图片详情


 

威荣达工程机械主要经营各种装载机、挖掘机、叉车、推土机、压路机、吊机等工程机械整机及原厂配件销售,是杭州叉车、厦工铲车代理商,提供叉车、装载机租赁及维修服务。

供应杭州叉车、内燃叉车、电动叉车,厦工铲车,山推叉车,蚁霸手动叉车。

公司官网:http://www.m.pzwez.cn/

微商城:http://910086952.zhan.qq.com/index.html?rd=0.3736222053412348



新闻分类 News Nav
联系我们 Contact Us

全国统一服务热线

0757-85330985

我们的邮箱

fswrd@139.com

在线客服

主站蜘蛛池模板: 凌源市| 千阳县| 南郑县| 焉耆| 遵义市| 鲁山县| 亚东县| 新河县| 城固县| 五原县| 宿松县| 镇安县| 嫩江县| 任丘市| 资兴市| 郁南县| 江华| 察雅县| 杭锦后旗| 钦州市| 西乌珠穆沁旗| 莎车县| 阜阳市| 富平县| 福海县| 玉树县| 平罗县| 资源县| 扶风县| 老河口市| 东台市| 马山县| 高阳县| 镇原县| 泽库县| 淮南市| 广南县| 武穴市| 聂荣县| 武平县| 治县。|